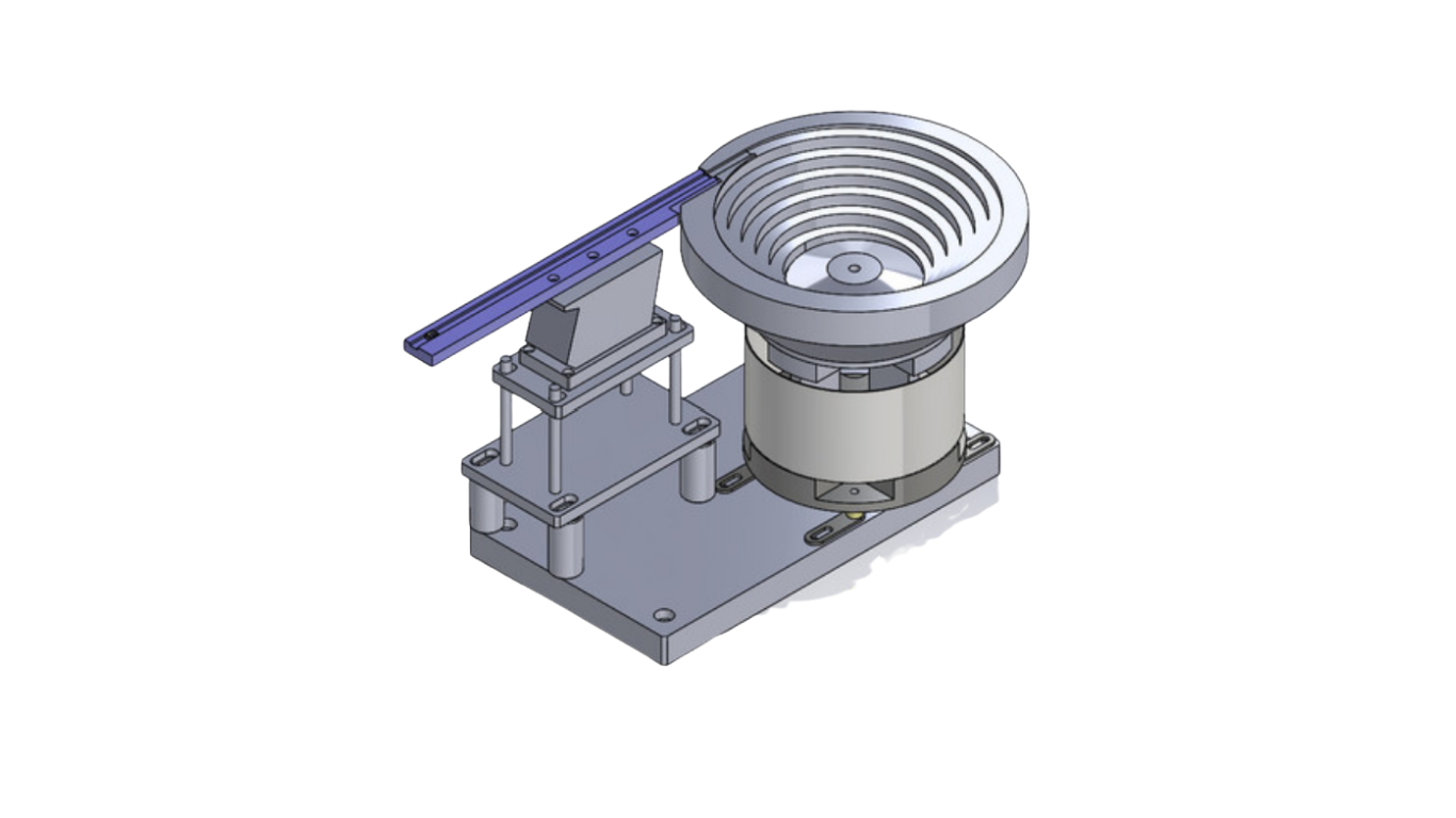
Bạn có đang sử dụng hệ thống cấp phôi 2 cấp không? Bạn cần một cầu nối ổn định. Bộ nạp rung tuyến tính (Linear Feeder) là thiết bị trung gian. Nó vận chuyển linh kiện đã được định hướng. Vận chuyển từ bát rung đến điểm lắp ráp. Vai trò quan trọng nhất là đệm phôi (buffering). Nó cân bằng tốc độ dòng chảy của linh kiện.
Vấn đề cốt lõi: Làm thế nào để đảm bảo tốc độ vận chuyển luôn ổn định? Làm sao tránh hiện tượng dồn phôi (jamming) hoặc hết phôi? Bài viết này สวอเออร์ phân tích cấu tạo và nguyên lý của bộ nạp tuyến tính.
Nguyên lý hoạt động và vai trò cốt lõi
Mô tả cách thức máy vận chuyển và kiểm soát linh kiện:
Cơ chế rung động 1 chiều:
- Máy sử dụng nam châm điện hoặc động cơ. Nó tạo ra rung động theo một trục (đường thẳng).
- Chi tiết được đẩy tiến lên theo từng bước nhỏ. Có thể điều chỉnh tốc độ dễ dàng.
Vai trò đệm phôi:
- Máng tuyến tính tích trữ tạm thời một lượng chi tiết.
- ผลประโยชน์: Giữ cho robot hoặc máy lắp ráp cuối không bao giờ bị hết phôi (starvation) khi bát rung tạm dừng.
Cổng ra và hệ thống cảm biến:
- Sử dụng cảm biến quang (Photoelectric Sensor) để đếm phôi.
- Nó kiểm soát lượng phôi ở cuối máng. Tự động điều chỉnh tần số rung của máng tuyến tính.

Phân loại và thiết kế máng tuyến tính
Các loại thiết kế để tối ưu hóa không gian:
Máng tuyến tính thẳng:
- Thiết kế cơ bản nhất. Vận chuyển đường thẳng từ điểm A sang điểm B.
- Ưu điểm là dễ dàng lắp đặt.
Máng tuyến tính dạng vòng cung:
- Thích hợp khi cần ประหยัดพื้นที่. Hoặc khi cần kết nối máng với một góc nhất định.
Thiết kế máng có lớp phủ:
- Sử dụng lớp phủ Teflon hoặc Polymer.
- Rất cần thiết khi vận chuyển chi tiết dính dầu hoặc chi tiết nhựa dễ trầy xước.

Lựa chọn và tối ưu hóa hiệu suất
Các yếu tố kỹ thuật cần cân nhắc khi tích hợp:
Tương thích với Bowl Feeder:
- Cần đảm bảo tần số rung của máng tuyến tính đồng bộ với tần số của bát rung. Tránh xung đột rung động.
Điều chỉnh biên độ và tần số:
- Sử dụng bộ điều khiển rời (Dedicated Controller). Nó giúp tinh chỉnh tốc độ dòng chảy (Flow Rate).
- Tốc độ phải phù hợp với chu kỳ lắp ráp của robot.
Kiểm soát tiếng ồn:
- Máng dài có thể gây tiếng ồn lớn.
- Cần sử dụng các vật liệu giảm chấn và chân đế chống rung (Anti-Vibration Mounts).

สรุป:
Bộ nạp rung tuyến tính là thành phần không thể thiếu. Nó tạo nên hệ thống cấp phôi 2 cấp hiệu quả. Vai trò lớn nhất của nó là đệm phôi. Nó đảm bảo sự ổn định của toàn bộ dây chuyền.
Bạn đang tìm kiếm giải pháp ổn định tốc độ dòng chảy linh kiện?
👉 Liên hệ สวอเออร์ ngay! Chúng tôi tư vấn thiết kế Hệ thống cấp phôi 2 cấp chuyên nghiệp (Bát rung + Máng tuyến tính). Đảm bảo hiệu suất 100% không bị tắc nghẽn và động phôi.
ติดต่อเรา
กรุณาแจ้งขนาดวัสดุและความเร็วที่ต้องการให้เราทราบ
